图片名称
首页新闻资讯电力市场新规发布,**统一电力市场“1+6”基础规则体系初步建成

电力市场新规发布,**统一电力市场“1+6”基础规则体系初步建成

2025-08-07新闻资讯

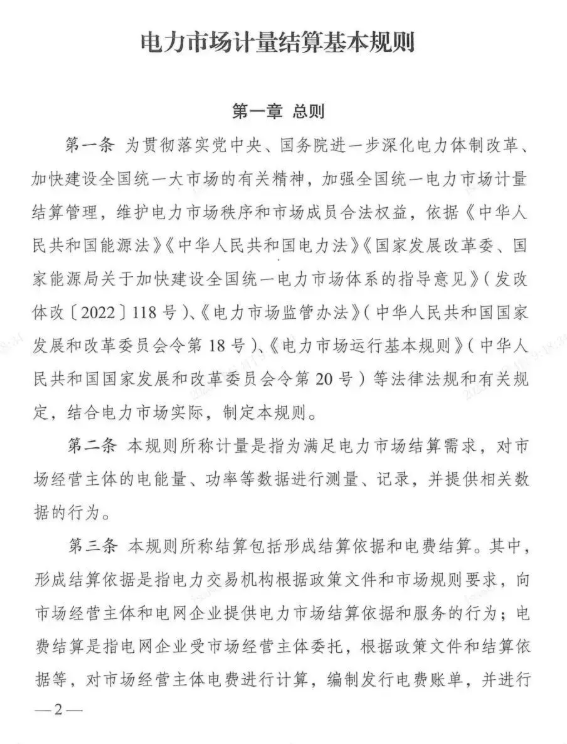
储能与电力市场获悉,近日国家发展改革委、国家能源局印发《电力市场计量结算基本规则》(以下简称《规则》)。这意味着涵盖电力市场各品种各环节的**统一电力市场“1+6”基础规则体系初步建设完成。


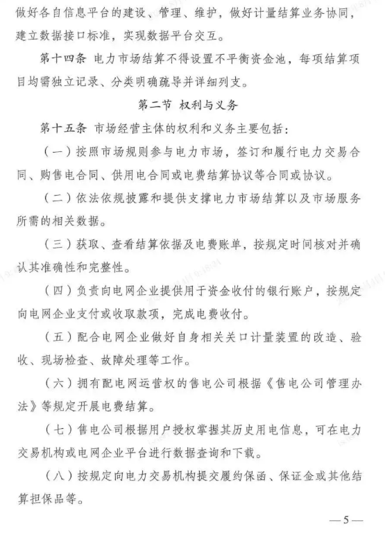
《规则》明确参与电力市场的虚拟电厂(聚合商)、新型储能等新型经营主体遵照本规则执行,电力交易机构和电网企业以市场经营主体为单元开展结算。


结算原则上以自然月为周期开展。已发布的正式结算结果(含日清分结果)如有变化,应向相关市场经营主体披露变动原因和变动情况。其中:


(一)电力现货市场未连续运行时,开展年度、月度交易的地区,按自然月为周期进行结算;开展多日交易的地区,按**交易周期进行量价清分,按自然月为周期进行结算。

(二)电力现货市场连续运行时,原则上采用“日清月结”的结算模式,按日对已执行的成交结果进行量价清分,月度结算结果应是日清分结果的累计值叠加按自然月结算的相关科目,按自然月为周期进行结算。

(三)电力辅助服务、零售等市场根据辅助服务市场、零售市场规则明确的周期开展清分,按自然月为周期进行结算。

基本原则中还明确,电力市场结算不得设置不平衡资金池,每项结算项目均需独立记录、分类明确疏导并详细列

参与市场的发电企业、电力用户关口计量点电量数据、电力辅助服务数据根据计量装置确定,电网企业和电力调度机构应保证计量数据准确、完整,并按结算时序要求传输至电力交易机构。


(一)现货市场运行地区,电网企业、电力调度机构应每日提供前1日跨省跨区输电通道和发电企业的计量数据。非现货市场运行地区,电网企业、电力调度机构应于每月**个工作日内提供跨省跨区输电通道和发电企业月度计量数据。

(二)电网企业原则上应于每月**个工作日内将用户侧月度抄表电量提供至电力交易机构。中长期市场连续运营以及现货市场运行地区,电网企业应按日提供前1日用户侧分时电量至电力交易机构。

规则自2025年10月1日起施行。有效期5年。

原文如下:



部分图文转载自网络,版权归原作者所有,如有侵权请联系我们删除。如内容中如涉及加盟,投资请注意风险,并谨慎决策

上一篇
下一篇

Copyright © 四川国创成科技有限公司 版权所有||技术支持:万商云集|企业资质

Copyright © 四川国创成科技有限公司 版权所有||技术支持:万商云集|企业资质